国考晋位升级之一科一报道|科研之翼,助力医院医教研协同发展
呼和浩特市第一医院基础与转化医学研究中心于2022年投入使用,占地面积1365.83平方米。在医院的大力支持和各职能科室的协同配合下,目前已建成功能完善、硬件设施齐备、人才梯队合理的自治区级科研平台。基础与转化医学研究中心设样本接收室、生物样本库、共聚焦荧光显微镜室、流式细胞检测室、免疫组化实验室、细胞实验室、解剖实验室、原代细胞培养室、分子生物学实验室等15个功能实验室。目前可开展基因工程载体构建、核酸及蛋白提取、RT-qPCR、Western blot等分子生物学实验,以及细胞培养、转染、蛋白共定位等细胞生物学实验。
为了实现科室的跨越式发展,基础与转化医学研究中心采取“刚柔结合”的方式,积极引进区内外知名院校专职科研学术骨干、博士或硕士,不断发展和壮大科研人才队伍。2023年从内蒙古大学刚性引进优秀博士生1人,2024年从吉林大学刚性引进优秀硕士生1人。同时,研究中心还从西北大学、天津肿瘤医院和中科院上海药物研究所柔性引进高层次专家及专家团队3个,凝心聚力,锐意创新,形成优秀人才的团队效应,不仅在科研立项、成果产出方面崭露头角,取得丰硕成果;而且在服务临床医护人员,与变态反应科一起推动国家临床重点建设专科(变态反应科)、内蒙古自治区变态反应专科区域医疗中心建设单位等专科建设与学科发展中做出重要贡献。
研究中心成立以来主要工作进展
1、多点开花,成果显著。
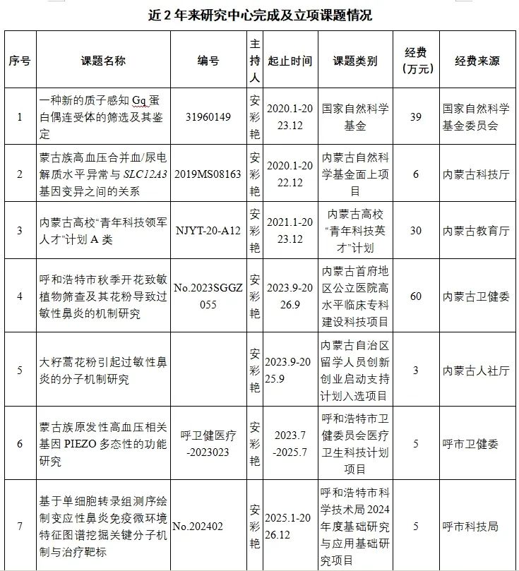
近2年来,基础与转化医学研究中心工作人员1人获内蒙古“新时代专业技术人才选拔培养项目”一层次人选荣誉称号。以第一作者及通讯作者发表SCI论文5篇,其中中科院分区一区论文2篇,二区论文1篇,单篇最高影响因子8.2分。发表中文核心期刊论文3篇。完成国家自然科学基金1项,完成省级课题2项。立项科研课题8项,其中省部级课题3项,厅局级课题5项,获批科研经费103万元。
2、履行服务医护人员的职责。
基础与转化医学研究中心的建立旨在为我院医护人员和研究生提供科学实验的场所和科技交流的平台。自运行以来,20余名我院职工及研究生在研究中心完成或正在开展科研课题。中心工作人员对入室人员的实验基本理论和日常各项实验操作技能进行指导;同时先后为消化内科、变态反应科、肝胆外科、内分泌科和呼吸科等多个临床科室接收和存储临床标本。目前,基础与转化医学研究中心生物样本库储存临床标本8000余份。
3、与变态反应科一起,推动变态反应临床专科建设和学科发展。
基础与转化医学研究中心与变态反应科共同申报国家临床重点建设专科(变态反应科)、内蒙古自治区变态反应专科区域医疗中心建设单位和内蒙古卫生与健康委员会临床重点专科等。同时开展“呼和浩特市过敏性疾病流行病学调查研究”,建立了超过6000人的过敏性疾病专病队列和生物样本库,承担“益生菌辅助治疗过敏性鼻炎患者前瞻性随机对照临床研究”,为变态反应临床专科建设与学科发展,为医院医教研协同发展做出了基础与转化医学研究中心贡献。
基础与转化医学研究中心发表论文和完成及立项课题情况



