“京蒙协作”|本周北京协作医院专家出诊安排
发布日期:2024-07-15
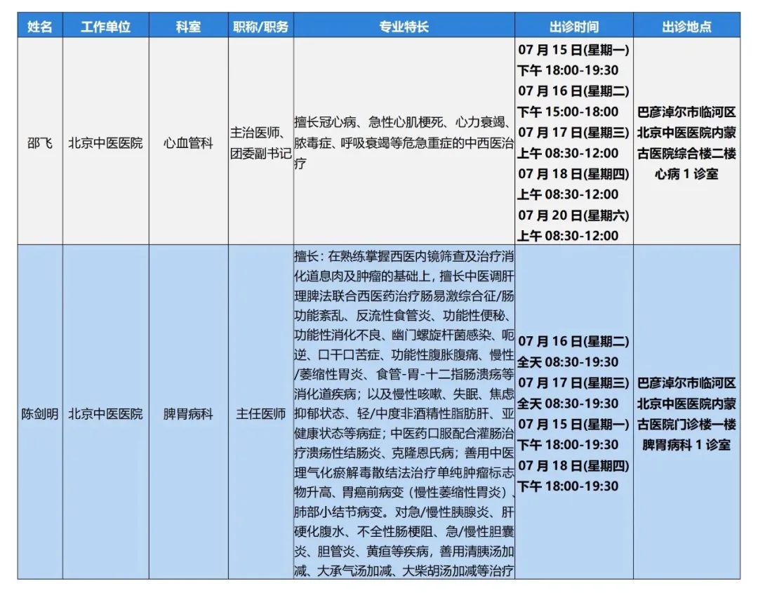
京蒙协作,政协助力。现将本周北京协作医院专家出诊信息予以发布。








































































































京蒙协作,政协助力。现将本周北京协作医院专家出诊信息予以发布。






































































































